为积极响应学院《关于举办长江艺术工程职业学院 2025 年职业生涯规划大赛的通知》要求,切实推进系部初选工作落地,强化学生职业规划意识,10 月 24 日上午 11 时,艺术工程系在 A-108 会议室召开《大学生职业生涯规划大赛选手动员大会》。各班级 70 余名参赛选手齐聚一堂,艺术工程系办公室主任刘璐主持会议,副主任周丽皎围绕赛事文件进行技术解读与培训动员,为后续系部初选与校赛冲刺奠定坚实基础。
多层部署先行,夯实赛事组织基础
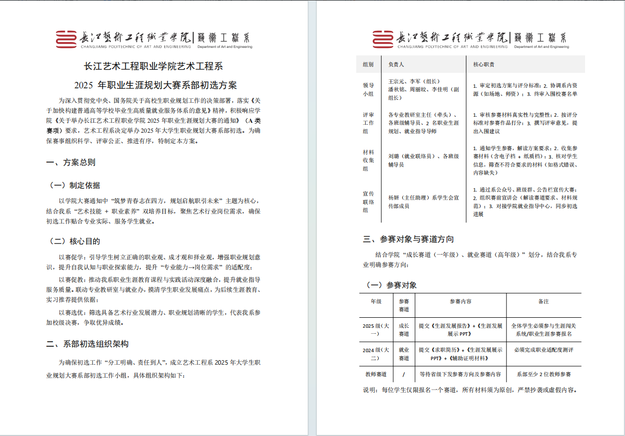
自学院大赛通知发布以来,艺术工程系高度重视,以 “高站位谋划、高标准推进、高质量落实” 为原则,率先启动系列筹备工作。先是召开学工团队辅导员赛项组织专题会议,明确各班级参赛动员、材料收集与资格审查的责任分工,确保 25 级新生全员参与成长赛道生涯闯关、24 级学生完成就业赛道职业适配度测评;再是组织各专业教研室主任赛项指导会议,结合 “艺术技能 + 职业素养” 双培养目标,围绕艺术设计、非遗传承等专业方向,研讨赛道评分标准的专业适配要点,为选手提供精准指导方向;随后全面下发《艺术工程系 2025 年职业生涯规划大赛系部初选方案》,从组织架构、评分维度到时间节点,形成 “责任到人、流程清晰” 的工作闭环,让赛事筹备有章可循。


精准动员赋能,明确参赛核心要求
动员大会现场,副主任周丽皎以学院与系部文件为核心,从 “赛道适配、材料规范、成果真实、专业关联” 四大角度,为选手们开展针对性解读与培训。在专业关联方面,周丽皎副主任鼓励选手们将职业生涯规划与所学专业紧密结合。她指出,艺术工程系各专业具有独特的优势和特色,选手们在规划职业生涯时应充分考虑专业因素,发挥专业优势,将个人职业发展与专业发展相结合,实现个人价值与专业价值的统一。通过这样的解读与培训,选手们对参赛核心要求有了更清晰的认识,为后续的比赛做好了充分准备。

刘璐老师在主持中补充道,系部将通过 “赛前答疑群” 实时解决选手材料准备问题,并于 10 月 31 日在公共实训基地开展职业生涯规划专题讲座,进一步助力选手提升规划能力。现场选手认真记录要点,不少同学在会后主动咨询材料提交细节,展现出浓厚的参赛热情与积极的备赛态度。

以赛促成长,助力学子职引未来
此次动员大会的召开,既是艺术工程系响应学院赛事号召的具体行动,也是系部深化生涯教育、服务学生高质量就业的重要举措。后续,艺术工程系将严格按照初选方案,推进材料审核、专业评审、名单公示等环节,筛选出兼具艺术专业潜力与清晰职业规划的选手代表系部冲击校赛。通过赛事搭建 “学、练、赛” 一体化平台,引导学子将专业学习与职业发展紧密结合,树立正确就业观与择业观,为未来扎根艺术行业、实现职业理想筑牢根基,也为学院构建高质量就业服务体系贡献系部力量。